Комплексная разработка ПО для фудтеха
сайты
интеграция с внешними и внутренними системами
мобильные приложения
автоматизация доставки
сервисы для сбора заказов



Знаем рынок фудтеха в РФ
В последние годы рынок фудтеха в РФ активно развивается. Вот, что мы о нем знаем:
Увеличение количества заказов
За 2023 год количество заказов из ресторанов выросло на 61% по сравнению с прошлым годом.
Люди тратят больше денег на доставку еды из ресторанов
Ежегодный затраты клиентов на доставку — 1,7 млрд в год.
Выросла частота заказов
Люди стали заказывать доставку в 2-3 раза чаще. В среднем — 2 раза в неделю.



Давайте разберем ключевые тенденции рынка
Сокращается время доставки
Процесс оформления заказа становится удобнее
Автоматизация доставки
Растет популярность собственной доставки
Знаем решение болезненных вопросов
Проблемы в работе службы доставки и непонимание, откуда они берутся
Аналитика и KPI
с возможностью онлайн-заказа и автоматизацией распределения заказов по зонам доставки
Затраты на операторов для распределения и приема заказов
Разработка сайта и мобильного приложения
с возможностью онлайн-заказа и автоматизацией распределения заказов по зонам доставки
Небольшое количество постоянных клиентов
Разработка бонусной системы и добавление акций
с помощью разработки собственного технологического решения
Отчетность на бумаге
Подключение системы управления ресторанами и цифровизация отчетности
с помощью разработки собственного технологического решения
Помогаем в дальнейшем развитии бизнеса
Как разработка может помочь развить ресторанный бизнес и службы доставки?



Автоматизация внутренних процессов
Увеличение прибыли + экономия времени и средств на персонале



Аналитика KPI и эффективности работы сети, ресторана
Улучшение сервиса и быстрое понимание проблем



Ускорение работы доставки
Сокращение количества курьеров или увеличение количества заказов



Создание удобного процесса заказа
Увеличение количества лояльных клиентов
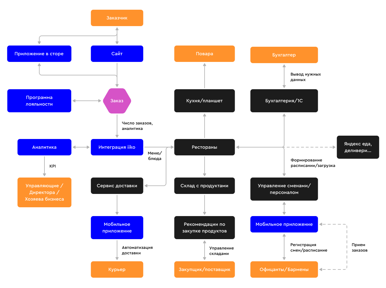
Схема автоматизации
Решили наглядно показать, какие преимущества дает разработка онлайн службы доставки и сколько живых людей она может заменить.
Интеграция с системой управления ресторанами поможет вам моментально передавать заказ на кухню, автоматически распределять адреса по зонам доставки, собирать аналитику по заказам, остаткам на кухне и персоналу.
К сайту и мобильному приложению можно подключить бонусную программу и дополнительно стимулировать клиентов к заказу.


Кейсы
Саюри

Социальные суши

Кофе и шоколад

Еда64

CafeZen

Услуги
Разработка интернет-магазинов
с возможностью моментального заказа и оплаты на сайте

Разработка мобильных приложений
с доступом в личный кабинет и бонусной системой

Интеграции с внешними и внутренними системами
с системами управления iiko или R-keeper, с службами оплаты и доставки

Разработка бонусных программ

Техническая поддержка и развитие продуктов

Делаем интеграции с
Работаем со множеством технологий и интеграций для достижения любого необходимого результата

1С
Построение индивидуального решения для любого бизнеса

iiko
Контроль заказов, оптимизация расходов

DaData
Помогает очищать и стандартизировать данные

R-keeper
Автоматизирует работу ресторанов и кафе

Яндекс Карты
График работы, отзывы и размещение рекламы
Используем технологии

1С-Битрикс
CMS
Автоматизированная система разработки и управления сайтами. Подходит для веб-ресурсов любого уровня: от одностраничных лендингов до масштабных информационных порталов и интернет-магазинов с сотнями страниц.

Vue.js
JS
Фреймворк, который используется для создания пользовательских интерфейсов и разработки одностраничных приложений в реактивном стиле. Он легко интегрируется с другими JavaScript-библиотеками и поддерживается сообществом разработчиков

Laravel
PHP
Бесплатный фреймворк с открытым программным кодом, который написан на PHP. Он является одной из самых популярных платформ для backend-разработки и активно применяется для разработки ПО – как для личных целей, так и для бизнеса.

Flutter
Dart
Фреймворк с открытым исходным кодом, созданный Google для разработки кроссплатформенных мобильных, веб и настольных приложений. Он позволяет создавать нативные приложения для iOS, Android, Windows, macOS и других платформ с использованием единого кода.

Figma
Graphics editor
Облачный сервис для создания интерфейсов, который позволяет дизайнерам работать вместе над одним проектом в реальном времени. Преимущества Figma включают многопользовательский режим, совместимость с разными устройствами, простой экспорт файлов, инструменты для прототипирования и открытый API.

Исследование рынка
Мы много изучали рынок фудтеха в России и зарубежом, но не всегда могли найти то, что нас интересовало. Поэтому мы решили провести свое исследование, в котором сравнили 150 ресторанов по всей стране. Мы не только оценили общую характеристику заведений, но и изучили техническую составляющую их сайтов и мобильных приложений. Кроме того, сделали выводы о лучших технических решениях для фудтеха.